
施语
讲师,硕导
联系方式:shiyu2-c@shu.edu.cn
l 个人简介
施语,永利集团3044永利集团讲师。
主要从事新能源汽车能源系统管理与控制的相关研究,在电池系统建模、多状态协同估计、环境适应性技术和利用优化控制等方面取得系列成果:攻克了结合人工智能深度学习,从电,热,电化学等多维度方法耦合的关键技术,实现了电池管理的精准检测和结构优化;参与香港政府创新与科技基金(ITF)项目一项;发表高水平论文7篇,其中ESI高被引2篇; 获得国际能源类顶刊 Applied Energy 2019年高引用综述奖。
l 主要研究领域
1、新能源电池储能管理系统的检测和优化
2、大型储能系统的长期健康管理
l 代表性成果
在《Applied Energy》、《Journal of Power Sources》等国内外学术期刊发表SCI/EI论文7余篇, 其中ESI高被引2篇。
▪ 论文
1、Y. Shi, C. Eze, B. Xiong, W. He, H. Zhang, T. M. Lim, A. Ukil, and J. Zhao, “Recent development of membrane for vanadium redox flow battery applications: A review,” Applied Energy, vol. 238, pp. 202-224, 2019/03/15/, 2019. (IF: 11.446).
2、Y. Shi, S. Ahmad, Q. Tong, T. M. Lim, Z. Wei, D. Ji, C. M. Eze, and J. Zhao, “The optimization of state of charge and state of health estimation for lithium-ions battery using combined deep learning and Kalman filter methods,” International Journal of Energy Research, vol. 45, pp. 11206–11230, 2021/03/08, 2021. (IF: 4.672)
3、Y. Shi, S. Ahmad, H. Liu, K. T. Lau, and J. Zhao, “Optimization of air-cooling technology for LiFePO4 battery pack based on deep learning,” Journal of Power Sources, vol. 497, pp. 229894, 2021/06/15/, 2021. (IF: 9.794)
4、Y. Shi, Z. Wei, H. Liu, J. Zhao, Dynamic modeling of long-term operations of vanadium/air redox flow battery with different membranes. Journal of Energy Storage. 2022; Volume 50, 104171,(IF =8.907)
5、Y. Shi, and J. Zhao, “A Dynamic Model Incorporating the Effects of the Ion Diffusion and Side Reactions for the Vanadium/Air Redox Flow.
▪ 获奖
获国际能源类顶刊 Applied Energy 2019年高引用综述奖(2020)
获香港城市大学杰出学术成绩奖和杰出研究成果奖(2019)
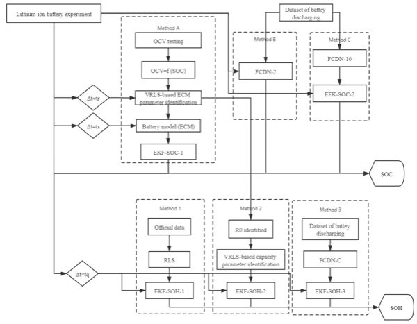
▪ 成果展示

图1 多方法的锂电池系统检测

图2 锂电池包热管理系统优化

图3 钒空电池的结构及此反应影响
l 科研项目
1、香港政府创新与科技基金(ITF)项目课题:The prediction of corrosion classification of gas pipe for the Towngas,2019.04-2021.03,参与;
l 国际合作
1、与香港大学香港量子人工智能实验室、香港城市大学保持紧密合作;
2、香港大学荣誉副研究员(2023)。